PROCEDIMIENTO
Leer detenidamente cada enunciado propuesto, analizar la información y diseñar el diagrama de flujo respectivo utilizando alguna de las herramientas recomendadas o de libre elección, por ejemplo: Lucidchart, DIA, DFD, etc.
Siéntase en libertad de sintetizar o abstraer la información necesaria que permita diseñar correctamente el DFD que dé respuesta a cada enunciado
Este trabajo debe ser realizado en equipos de máximo 5 integrantes.
Los diagramas deben enviarse en formato PDF o de imagen por el medio indicado por el instructor. No olvidar incluir los nombres de los aprendices de cada equipo al momento del envío.
ENUNCIADO 1. SISTEMA DE MATRÍCULAS
Un estudiante envía un formulario de solicitud relleno donde figuran sus datos personales y el curso en el que desea matricularse. La Universidad debe cotejar esa petición con la lista de cursos para saber si el curso está disponible aún. En caso afirmativo, el alumno es matriculado en el curso, hecho que le es comunicado mediante una carta de confirmación. En caso contrario también es informado mediante la correspondiente carta de denegación.
ENUNCIADO 2. GESTIÓN DE LA BIBLIOTECA
Petición de libros
Un usuario puede realizar una petición de uno o más libros a la biblioteca. Presenta el carnet de usuario de la biblioteca y una ficha en la que se detallan los libros pedidos.
- Tipos de préstamo
- SALA El día de la petición.
- COLABORADOR Una semana
- PROYECTO FIN CARRERA Quince días.
- DOCTORADO Un mes.
Una vez entregados el carnet y la ficha, el sistema comprobará y aceptará la petición de los libros solicitados siempre que pueda satisfacer la petición, es decir, cuando haya ejemplares disponibles. Si se acepta la petición, se actualiza el número de unidades de los libros de la biblioteca y se guarda la ficha de préstamo
Devolución de libros
- Un usuario no puede realizar más peticiones hasta que no haya efectuado todas las devoluciones de la petición anterior.
- El usuario, para hacer la petición, necesita el carnet, que no se le entrega hasta que no haya devuelto todos los libros.
- Sí puede hacer una devolución parcial de los libros.
- Cuando un usuario realice una devolución, el sistema actualizará el stock de libros y comprobará la fecha de devolución de cada ejemplar.
- En el caso de que la devolución se haga fuera de tiempo, se impondrá una sanción con un coste de X uds. monetarias por cada ejemplar y días de retraso en la devolución. En este caso, la sanción se emite cuando el usuario entrega el último ejemplar.
- El bibliotecario se encarga de las altas y bajas de los libros de la biblioteca.
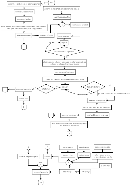
ENUNCIADO 3. RECETA DE COCINA
1. Retirar los pies terrosos de los champiñones, lavarlos cuidadosamente, cortarlos en lonchas. Se cuecen 1 minuto con una cucharada de zumo de limón, 2 de agua, 1 nuez de mantequilla, sal y pimienta. Se cuelan los champiñones y se reserva el líquido.
2. Poner la carne cortada en dados en una cazuela, cubrirla con agua fría y añadir el líquido de cocer champiñones. Cuando hierva espumar la superficie y añadir las cebollas peladas y troceadas, las zanahorias en rodajas, el apio en tallos, y el ramito de hierbas. Cocer hasta que la carne esté tierna (algo más de una hora) y sazonar con sal y pimienta.
3. Cuando falte 1/2 hora, pelar las cebolletas, hacer unas incisiones en ellas y cocerlas 20 minutos en poca agua y una cucharada de mantequilla. Retirar la carne de la cazuela y ponerla en un recipiente aparte con los champiñones y las cebolletas.
Dorar la harina a fuego suave en el resto de la mantequilla e incorporar a la salsa de la carne. En un cuenco aparte mezclar las yemas con la nata, el zumo de limón y la punta de un cuchillo de nuez moscada rallada. Devolver la carne con las cebolletas y champiñones
a la cazuela y se vierte la salsa por encima. Por último salpicar la superficie con perejil picado.
ENUNCIADO 4. GESTIÓN DEL VIDEOCLUB
El videoclub ALFA quiere mecanizar todo el proceso de alquiler de películas de los clientes y la gestión de pedidos a los proveedores. El funcionamiento que requiere el videoclub es el siguiente:
1. GESTIÓN DE CLIENTES
- Un cliente del videoclub realiza los alquileres señalando los ejemplares que desea alquilar. Para ello debe comprar unos bonos que indican, por un lado, el crédito (o número de alquileres), y por otro, el período de alquiler, que puede ser de 24 horas, 48 horas y semanales. Un cliente puede comprar varios bonos del mismo tipo, en cuyo caso se acumulan sus créditos. Cada alquiler de un ejemplar relativo a una película consume un crédito sobre el tipo de bono elegido por el cliente. Una vez que el sistema comprueba que el cliente dispone de crédito respecto al pedido de alquiler, lo acepta emitiendo un comprobante al cliente en el que se especifican los ejemplares solicitados y la fecha de su devolución, indicando además el crédito disponible.
- Los clientes realizan la devolución de los ejemplares alquilados, que puede no estar completa, es decir, devuelve menos ejemplares de los solicitados en un alquiler. El sistema no aceptará nuevos alquileres de aquellos clientes que no hayan devuelto todos los ejemplares. El sistema debe calcular una sanción económica respecto a todos los
ejemplares entregados fuera de plazo, cargando un coste de F unidades monetarias por ejemplar y día.
2. GESTIÓN DE PROVEEDORES
- El sistema realiza pedidos de películas a los proveedores. Los datos de estos pedidos vienen determinados por la dirección del videoclub a partir de la información suministrada por los proveedores. Estos pedidos pueden ser sobre películas nuevas o sobre aumento de ejemplares de películas existentes en el videoclub. Los proveedores pueden satisfacer cada pedido en una o varias entregas. Cuando el sistema recoge las entregas debe asignar un código a cada ejemplar, que además debe identificar a la película.
- Por cada pedido, el proveedor emite una factura que el videoclub puede satisfacer en uno o varios pagos. Esta decisión la toma la dirección del videoclub que indica la cantidad pagada por cada factura.
- Para gestionar el proceso, necesita un conjunto de informes:
- Informe de demanda de películas: que le indica el porcentaje de utilización de cada película en un período, teniendo en cuenta su número de ejemplares.
- La facturación mensual: que resulta del cálculo de la venta de los bonos.
- Las entregas de películas pendientes: son las películas que quedan por entregar de cada pedido.
- Las facturas pendientes de pago: que indica las facturas que el videoclub no ha pagado todavía o que están pagadas de forma parcial.




No hay comentarios:
Publicar un comentario